調劑是指你考試的分數或者面試成績沒有達到所報學校的要求,但是已經過了國家分數線,可以選擇去沒有招滿的院校進行面試,直到被錄取的過程叫做調劑。
1.擬打算放棄一志愿換取更好院校。
已經考上第一志愿,但是志愿不理想,想在一志愿復試之前或者之后申請調劑到的者其他大學的考生。這時候要注意:因為筆試成績比較好,想調劑到比第一志愿更好的院校,這樣的調劑一般來說是比較難成功的。MBA的錄取和調劑,院校很看重考生的誠信,如果處理不好會造成即使通過筆試也會無書可讀的局面出現。
建議:一方面可以先聯系MBA調劑目標院校招生老師,咨詢這類調劑是否有調劑面試的資格;另一方面和第一志愿院校保持良好的溝通。如果通過調劑面試獲取調劑還需要從第一志愿院校調取檔案,如果和一志愿院校關系弄得太僵,對于調劑考生來說是很不利的。
2.一志愿院校把握不大。
已經考過國家線但是沒有過一志愿院校的分數線或對一志愿院校復試把握不大的考生,需要及時準備調劑其他院校。切記一定要選擇適當的院校,不可好高騖遠,這樣的話調劑成功的機率會更大些。
3.跨專業調劑。
首先要滿足MBA的報考條件,其次是了解接收調劑的院校能不能接收這個專業,比如MPA,MPACC,MEM等。大部分院校MPA和MBA是可以互調的,MPACC和MEM需要了解清楚情況再做調劑。
1.MBA調劑預復試階段
自2009年開始,全國各大MBA院校啟動“MBA調劑預復試”工作。考生在查詢到自己考試成績后,就可以到學校參加預復試,對于通過調劑預復試的考生,學校將頒發“MBA調劑預錄取通知書”,在教育部公布分數線后,達到國家最低錄取分數線,即可錄取。
重點關注:在MBA調劑預復試階段,超過80%的名額將在這一階段完成錄取。
2.正式填報調劑志愿
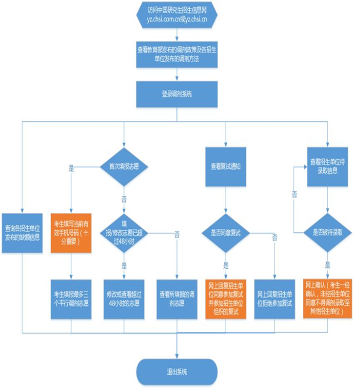
MBA分數線公布后,調劑系統將會開通,一般是在4月初。考生可登陸“中國研究生招生信息網”(http://yz.chsi.com.cn/),填報調劑志愿。
注意:MBA調劑時期,考生可選擇兩個調劑志愿。如考生需要修改調劑志愿,可在志愿填報48小時后,修改調劑志愿。
3.院校發復試通知
MBA院校在系統中,查看調劑學生的志愿,對符合MBA項目錄取要求的考生發放復試通知。已進行提前復試的考生,收到學校的復試通知后,直接對復試通知進行確認,無需再進行復試;未進行預復試的MBA考生,收到學校的復試通知后,在對復試通知進行確認后,要按照學校公布的信息進行復試。
注意:通過調劑預復試、正常批復試的考生,會在系統中收到院校發出的預錄取的通知。
4.確認調劑院校,完成調劑
考生如確定調劑到該院校,需要對院校發出的預錄取通知進行確認。
注意:確認后整個調劑工作完成,考生將不能修改調劑志愿。

調劑流程圖
MBA調劑院校一般是可以分為三類:

MBA調劑時大都根據考生自己當時的意愿進行調劑。比如清華大學的調劑工作,一般是在他們面試結束后3天左右進行,清華的MBA招生辦公室會要求第一志愿沒有錄取的考生填一張調劑申請,表明自己想去的學校(其實,考生大都是接到了調劑院校的同意面試通知),清華就會將你的檔案轉往第二志愿學校一般是第二志愿學校派人去取。前幾年由于調劑生源較少,一般第二志愿學校的面試都是等額進行的,很少被淘汰。但隨著調劑生源數量的增加,目前北京和上海兩地的接受調劑院校也開始進行差額面試了,有的甚至其錄取比例達到4∶1的高度。
考生應認真對待自己“第二次報名機會”。在報考時就應對調劑方面的信息多留意多關注考生確定自己成績后,應立即和報考院校的招生部門取得聯系,若不能錄取就立即考慮調劑院校,和想要調劑去的院校招生單位取得聯系。一般MBA院校的調劑在考試查詢到考試成績后就開始進行了,因此,考生在能查詢到成績后,就要著手進行調劑。
說到調劑總結出調劑成功的三大關鍵點:動作快,面積大,力度廣。
其實,對于第一志愿的同意錄取,只要調劑考生不確認,第二志愿學校還是可以錄取的,但只要你確認了其中一個另外一個就無法錄取。也就是說只有第一志愿學校不錄取你,調劑院校才可以考慮錄取你。而填寫調劑院校的信息并不會影響你第一志愿報考學校的錄取。
調劑是一個殘酷競爭的過程,你動作稍慢,位置就可能被人占據,一定要盡早行動,從速從早。專家提醒廣大考生一樣要主動出擊,合理分析各招生單位往年調劑需求情況,在準備的過程中應注意以下問題:
a、需要調劑的考生(非破格、未被一志愿單位錄取、非雙少生的上線考生)均需通過網上填報調劑志愿,通過其它方式進行調劑的考生也需通過網上補報調劑志愿;
b、參加調劑的考生每人可以在網上填報兩個平行調劑志愿,提交后的調劑志愿在48小時內不允許修改(兩個志愿單獨計時),以供招生單位下載考生信息和決定是否通知考生參加復試。48小時后,考生可以修改調劑志愿(如在招生單位發復試通知前修改志愿,則招生單位無法發復試通知);
c、考生在網上填報調劑志愿時,選擇調劑的招生單位、專業與自己的考試成績必須符合國家的調劑政策;
d、被某招生單位設為待錄取考生,需在單位規定時間內登錄調劑系統確認是否接受,否則招生單位可取消待錄取狀態;
e、已被某招生單位設為待錄取并在網上確認接受待錄取的考生,將不能再接受其它招生單位待錄取通知;
f、未網上確認同意參加復試的考生不能被招生單位設為待錄取狀態;
g、只有上線考生方可查詢由招生單位設定的缺額信息,填報調劑志愿必須是招生單位設置缺額的專業;
h、請調劑考生注意瀏覽各招生單位公布的調劑方法和復試通知;
i、請考生與招生單位密切聯系,填報調劑志愿時務必認真填寫有效聯系方式,及時完成網上確認。
從上面的分析我們可以知道,MBA的調劑基本上還是在一個無序的狀態下進行的,調劑的去向很大程度上取決于考生自己。只要自己把握好調劑時機,找一個理想的學校還是完全沒有問題的。但由于考生在接到第一志愿沒有錄取的消息往往會很失望,情緒產生波動,并進而影響自己的判斷力。大部分的考生都不愿接受被第一志愿學校淘汰的現實,總想再努力一把,實際上基本上都是徒勞的。面試失利和筆試失利是一樣的,是不可能挽回的。由于考生自己沒有積極主動的聯系調劑院校,造成最后“無處可去”的最壞結果。因此,希望考生一定要事先將所有的可能都想到,并安排好程序,以保證順利實現自己攻讀MBA的夢想!
注:部分圖片文字來源于網絡
您的每一個有效信息都至關重要
服務熱線:010-8286 3124